Schemazeichung von Bakterien in einer runden Platte. Die Platte hebt sich weiß vom dunkelblauen Hintergrund ab. Schemazeichung von Bakterien in einer runden Platte. Die Platte hebt sich weiß vom dunkelblauen Hintergrund ab.

Darmgesundheit beim Hund

Das Darmmikrobiom von Hunden

Wie oft berücksichtigen Sie bei der Behandlung von akuten und chronischen gastrointestinalen (GI) Fällen bei Hunden in Ihrer Praxis das Darmmikrobiom? Nachweislich hat das Darmmikrobiom weitreichende Auswirkungen auf die gesamte Gesundheit.

Das Risiko für eine Dysbiose

Ist das Gleichgewicht des Darmmikrobioms gestört, steigt das Risiko einer Dysbiose.

Eine Dysbiose bezeichnet eine Störung des mikrobiellen Gleichgewichts des Darm-Ökosystems, bei der die Zusammensetzung, Funktion oder Vielfalt der Mikroorganismen vom gesunden Zustand abweicht. Dies kann physiologische Prozesse wie die Verdauung oder das allgemeine Wohlbefinden beeinträchtigen.

Häufig tritt eine Dysbiose im Zusammenhang mit akuten oder chronischen Darmerkrankungen oder nach der Einnahme von Breitband-Antibiotika auf.

Das Darmmikrobiom Das Darmmikrobiom und die Veterinärmedizin

Das Darmmikrobiom

Das Darmmikrobiom Ihres Hundes spielt eine entscheidende Rolle für seine Verdauung, sein Immunsystem und seine allgemeine Gesundheit. Positive Einflüsse fördern ein stabiles Mikrobiom - die Grundlage für einen gesunden Darmtrakt und das Wohlbefinden Ihres Hundes.

Ein funktionierendes Mikrobiom produziert wertvolle Stoffwechselprodukte, die den gesamten Organismus unterstützen und zur Vitalität des Tieres beitragen.

Doch das gastrointestinale Mikrobiom kann durch verschiedene Störfaktoren aus dem Gleichgewicht geraten. Um die Darmgesundheit zu fördern, ist es wichtig, diese Einflüsse zu verstehen und geeignete Maßnahmen zur Unterstützung des Mikrobioms zu ergreifen.

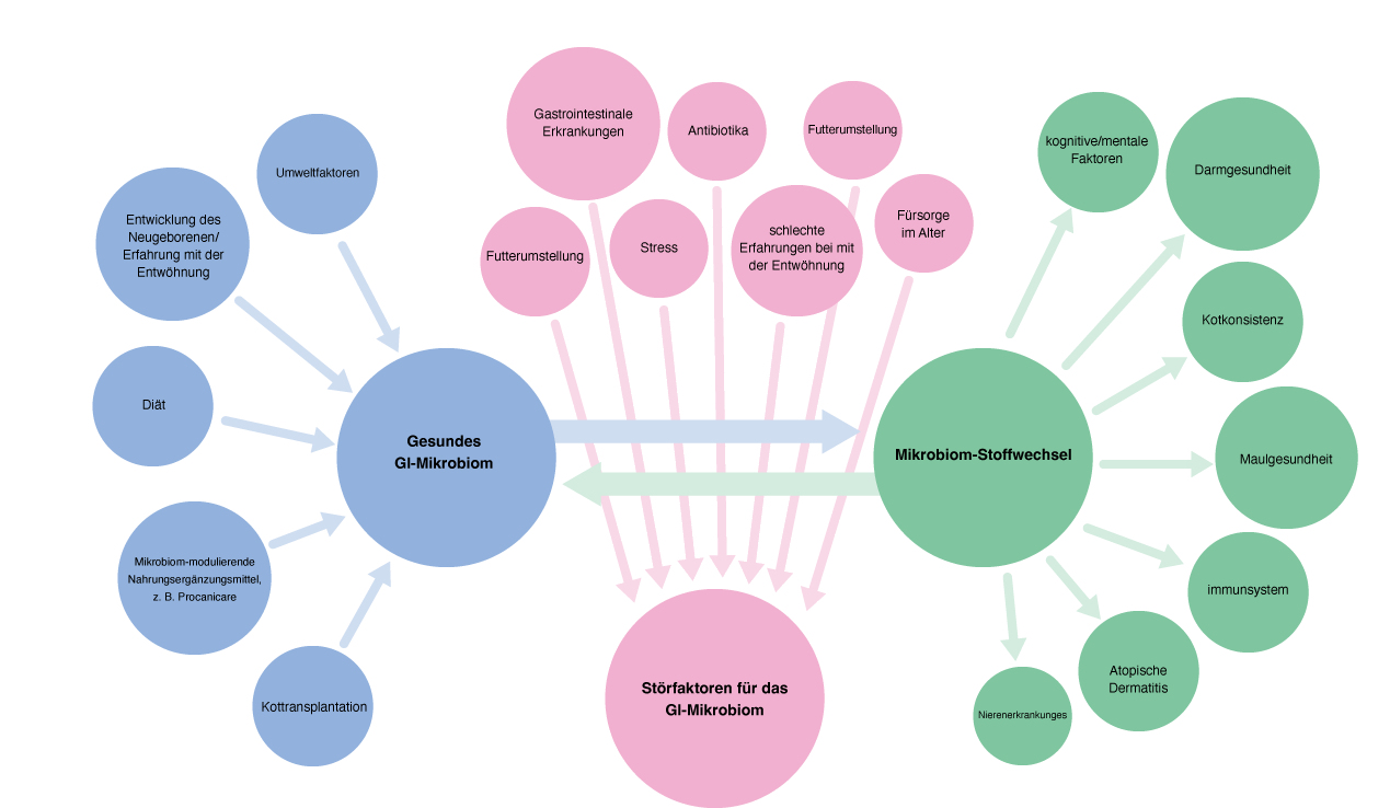
Abbildung 1 zeigt potenzielle Einfluss- und Störfaktoren auf das Darmmikrobiom, sowie deren Auswirkungen. Durch Ihr Zusammenkommen können sie die allgemeine Gesundheit beeinflussen.

Gesundes GI-Mikrobiom

Es gibt viele Faktoren, die das Darmmikrobiom beeinflussen können. Positive Einflüsse helfen, ein gesundes Darmmikrobiom zu schaffen, das für die gesunde Entwicklung und Funktionsweise des Darmtrakts eines Hundes und seine allgemeinen Gesundheit von entscheidender Bedeutung ist.

Störfaktoren

Das gastrointestinale Mikrobiom kann durch Störfaktoren negativ beeinflusst werden. Um das Darm­mikrobiom möglichst gesund zu erhalten, ist es wichtig, sich der Auswirkungen dieser Störfaktoren bewusst zu sein und die Hunde­haltenden über Möglichkeiten zur Unterstützung des Darm­mikrobioms in diesen Fällen zu beraten.

Mikrobiom-Stoffwechsel

Ein gesundes und funktionierendes Darm­mikrobiom produziert positive Stoffe, die sogenannten Mikrobiom-Stoffwechselprodukte. Diese Stoffwechselprodukte unterstützen den gesamten Organismus, was zur allgemeinen Gesundheit des Tieres beiträgt.

Das Darmmikrobiom und die Veterinärmedizin

Unterstützung des Darmmikrobioms

Wie bei jedem anderen Organ auch, ist Vorsorge der beste Weg um die Darm-Funktionen gesund zu erhalten. Eine sinnvolle Möglichkeit, das Darmmikrobiom zu unterstützen, sind spezifische Mikrobiom-Produkte. Die meisten Studien, die eine Beeinflussung des Darm­mikrobioms zeigen, wurden mit dieser Art von Produkten durchgeführt.

Ratschlag

Was beeinflusst das Darmmikrobiom?

Das Darmmikrobiom Ihres Hundes wird von vielen Faktoren beeinflusst, positiv wie negativ. Stress und Ernährung spielen dabei eine besonders große Rolle. Die Darmgesundheit ist für das gesamte Wohlbefinden des Hundes entscheidend, deshalb ist es wichtig, Tierhaltern praktische Tipps an die Hand zu geben.

Studien zeigen, wie stark die Fütterung das Mikrobiom beeinflusst. In einer Untersuchung wurde eine Gruppe Hunde mit kommerzieller, extrudierter Nahrung gefüttert, während die andere Gruppe nach dem BARF-Prinzip ernährt wurde. Das Ergebnis: Die BARF-Gruppe wies eine höhere Inzidenz von Clostridium perfringens und Escherichia coli auf als die kommerziell gefütterte Gruppe.

Dieses Beispiel macht deutlich: Futter dient nicht nur der Ernährung, es beeinflusst das Mikrobiom maßgeblich. Deshalb sollte die Darmgesundheit bei jeder Ernährungsempfehlung berücksichtigt werden.

Handlungsempfehlung / Änderungsvorschläge

Die Gabe von Antibiotika hat einen großen Einfluss auf die Darmflora.
So kann sie zu antibiotikaassoziierter Diarrhoe und Clostridium-difficile-Kolitis führen, sowie zu einem Überwuchern von antibiotikaresistenten Krankheitserregern und multiresistenten Bakterien.

Ein Überwuchern kann den Transfer von antibiotikaresistenten Genen begünstigen.²

Eine Verabreichung von Probiotika nach der Einnahme von Antibiotika kann helfen das Darm-Mikrobiom wieder ins Gleichgewicht zu bringen.

Literaturhinweise

1. Honneffer JB, Minamoto Y, Suchodolski JS. Microbiota alterations in acute and chronic gastrointestinal inflammation of cats and dogs. World J Gastroenterol. 2014;20:16489–16497.

2. Harmoinen J, Mentula S, Heikkilä M, et al. Orally administered targeted recombinant Beta-lactamase prevents ampicillin-induced selective pressure on the gut microbiota: a novel approach to reducing antimicrobial resistance. Antimicrob Agents Chemother. 2004;48:75–79.